Gliederung der Ämter
Administrative Organe
Die Organe der Agentur Landesdomäne sind:
- der Direktor: Albert Wurzer
- das Kontrollorgan (früher Kollegium der Rechnungsprüfer und Rechnungsprüferinnen): Manfred Psaier (Vorsitzender), Guendalina Tomelleri, Klaus Vanzi
Daten zu den Organen und der Verwaltung der Agentur Landesdomäne mit Hinweis auf die jeweiligen Zuständigkeiten:
- Dekret des Landeshauptmanns vom 27. Dezember 2016, Nr. 36 - Errichtung der Agentur Landesdomäne
- Beschluss der Landesregierung Nr. 416 vom 23. Mai 2023 - Ernennung des Kontrollorgans für Hilfskörperschaften des Landes
- Dekret des Landesrats für Finanzen Nr. 12982/2020 vom 29.07.2020 - Ernennung des Kontrollorgans der Agentur Landesdomäne
- Beschluss der Landesregierung Nr. 606 vom 30. Mai 2017 - Ernennung der Mitglieder des Kollegiums der Rechnungsprüfer und Rechnungsprüferinnen der Agentur Landesdomäne
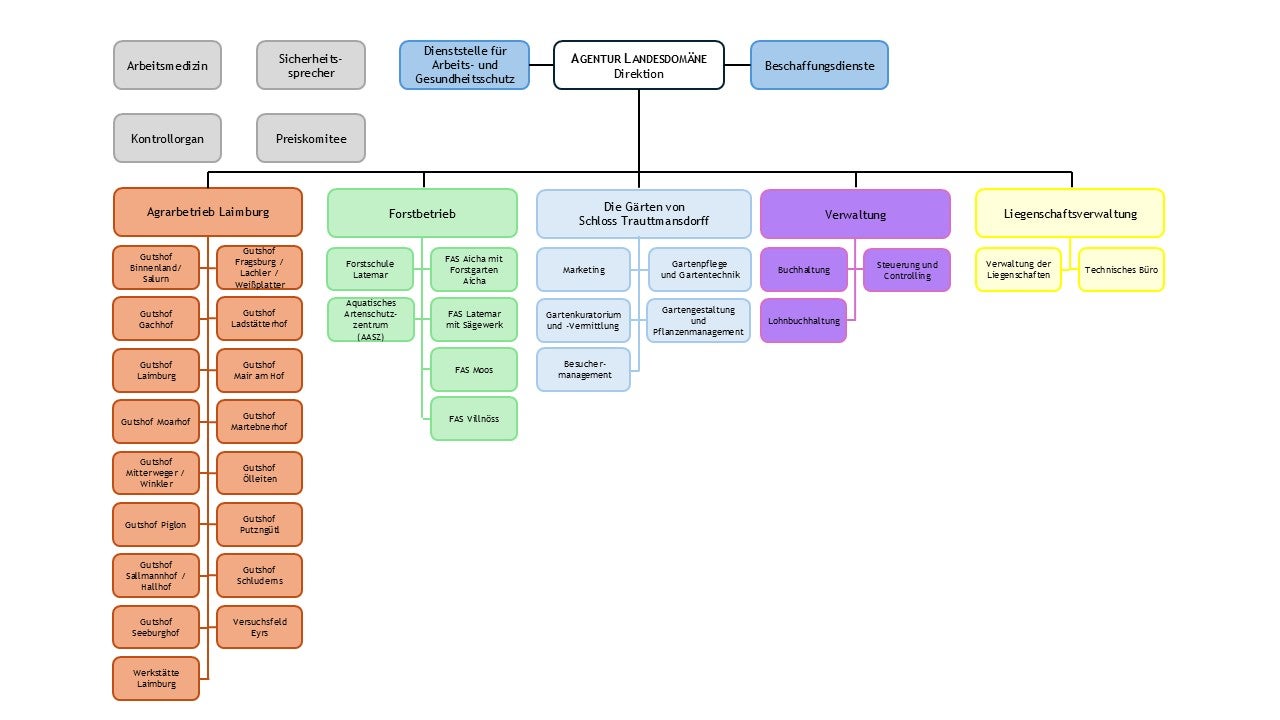
Gliederung: Organigramm der Agentur Landesdomäne

Letzte Aktualisierung: 04/03/2026